少子化と進路変化から見る学校教育の課題:令和8年3月高等学校卒業予定者の就職内定状況
2026年3月24日 10:00 更新
| 調査名 | 令和8年3月高等学校卒業予定者の就職内定状況(令和7年12月末現在)に関する調査 |
|---|---|
| 調査対象 | 高校 |
| 公表日 | 2026年3月 6日 |
調査概要(AIにより要約)
文部科学省は、高等学校および中等教育学校を新規に卒業する生徒の就職内定状況を把握するため、毎年10月末、12月末、3月末の時点で調査を実施しています。
調査の目的
この調査は、高校生の就職指導や翌年度以降の選考開始期日の在り方を検討するための資料を得ることを目的としています。
調査の沿革
本調査は、昭和50年(1975年)に開始され、新規高等学校卒業予定者に対する選考開始期日(10月1日)以降の就職内定状況を把握するために実施されています。
調査の対象
国公私立の高等学校および中等教育学校(全日制・定時制課程)の新規卒業予定者が対象で、学科別、県内・県外別の就職希望者数および就職内定者数を調査しています。
調査事項
1.新規高等学校卒業(予定)者数(学科別)
2.就職希望者数(学科別、県内・県外別)
3.就職内定者数(学科別、県内・県外別)
調査の方法
調査は全数調査として実施され、郵送やオンラインでの調査票の配布・収集が行われています。
調査の目的
この調査は、高校生の就職指導や翌年度以降の選考開始期日の在り方を検討するための資料を得ることを目的としています。
調査の沿革
本調査は、昭和50年(1975年)に開始され、新規高等学校卒業予定者に対する選考開始期日(10月1日)以降の就職内定状況を把握するために実施されています。
調査の対象
国公私立の高等学校および中等教育学校(全日制・定時制課程)の新規卒業予定者が対象で、学科別、県内・県外別の就職希望者数および就職内定者数を調査しています。
調査事項
1.新規高等学校卒業(予定)者数(学科別)
2.就職希望者数(学科別、県内・県外別)
3.就職内定者数(学科別、県内・県外別)
調査の方法
調査は全数調査として実施され、郵送やオンラインでの調査票の配布・収集が行われています。
調査概要参考URL
https://www.mext.go.jp/b_menu/toukei/chousa01/kousotsu/gaiyou/1260267.htm調査結果(AIにより要約)
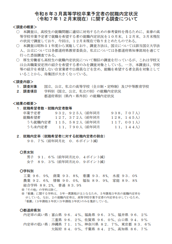
全体の規模を見ると、卒業予定者は932,925人。
そのうち就職希望者は127,372人であり、全体の一定割合を占めている。
就職内定者は115,582人、未内定者は11,790人となっている。
就職内定率は90.7%で、前年同月比で0.6ポイント低下している。
依然として高い水準ではあるが、わずかながら低下している点は注視が必要である。
男女別に見ると、男子は91.6%、女子は89.3%であり、いずれも前年より低下している。
特に女子の低下幅がやや大きく、進路指導における配慮が求められる。
学科別では大きな差が見られる。
工業は96.9%と最も高く、商業93.8%、看護93.8%、水産93.0%と続く。
一方で、普通科は83.9%と最も低く、総合学科も88.2%にとどまる。
この結果から、専門学科と普通科の間に就職内定率の差が明確に存在していることが分かる。
専門学科では職業に直結した学びが就職に結びつきやすい一方、普通科では進路の多様性が高く、就職支援の難しさがあると考えられる。
都道府県別でも格差が見られる。
内定率が高いのは富山県96.4%、福島県96.3%、福井県96.2%などである。
一方、沖縄県は71.1%と大きく低く、神奈川県82.7%、東京都83.6%など都市部でも低い傾向が見られる。
地域差の背景には、産業構造や求人状況、県外就職の動向などが影響していると考えられる。
教員は地域特性を踏まえた進路指導を行う必要がある。
高校現場においては、早期からのキャリア教育の充実が重要となる。
職業理解や自己理解を深める指導に加え、企業との連携やインターンシップの活用が有効である。
また、未内定者への個別支援体制の強化も不可欠である。
面接指導や履歴書指導に加え、進路変更を含めた柔軟な対応が求められる。
さらに、データを活用した進路指導も重要である。
学科別や地域別の傾向を踏まえることで、より現実的で具体的な指導が可能となる。
本調査は、高校生の就職を取り巻く現状を示す重要な指標である。
教員はこれらのデータを踏まえ、生徒一人ひとりに応じた進路支援を行うことが求められる。
そのうち就職希望者は127,372人であり、全体の一定割合を占めている。
就職内定者は115,582人、未内定者は11,790人となっている。
就職内定率は90.7%で、前年同月比で0.6ポイント低下している。
依然として高い水準ではあるが、わずかながら低下している点は注視が必要である。
男女別に見ると、男子は91.6%、女子は89.3%であり、いずれも前年より低下している。
特に女子の低下幅がやや大きく、進路指導における配慮が求められる。
学科別では大きな差が見られる。
工業は96.9%と最も高く、商業93.8%、看護93.8%、水産93.0%と続く。
一方で、普通科は83.9%と最も低く、総合学科も88.2%にとどまる。
この結果から、専門学科と普通科の間に就職内定率の差が明確に存在していることが分かる。
専門学科では職業に直結した学びが就職に結びつきやすい一方、普通科では進路の多様性が高く、就職支援の難しさがあると考えられる。
都道府県別でも格差が見られる。
内定率が高いのは富山県96.4%、福島県96.3%、福井県96.2%などである。
一方、沖縄県は71.1%と大きく低く、神奈川県82.7%、東京都83.6%など都市部でも低い傾向が見られる。
地域差の背景には、産業構造や求人状況、県外就職の動向などが影響していると考えられる。
教員は地域特性を踏まえた進路指導を行う必要がある。
高校現場においては、早期からのキャリア教育の充実が重要となる。
職業理解や自己理解を深める指導に加え、企業との連携やインターンシップの活用が有効である。
また、未内定者への個別支援体制の強化も不可欠である。
面接指導や履歴書指導に加え、進路変更を含めた柔軟な対応が求められる。
さらに、データを活用した進路指導も重要である。
学科別や地域別の傾向を踏まえることで、より現実的で具体的な指導が可能となる。
本調査は、高校生の就職を取り巻く現状を示す重要な指標である。
教員はこれらのデータを踏まえ、生徒一人ひとりに応じた進路支援を行うことが求められる。
調査結果参考URL
https://www.mext.go.jp/content/20260303-mxt_jidou01-000047813_002.pdf高校
キャリア教育 , 学校基本統計 , 学校基本調査 , 就職率 , 進学率 , 進路多様化