令和6年度 大学等卒業者の就職率98.0% 高水準維持
2025年7月27日 14:00 更新
| 調査名 | 令和6年度大学等卒業者の就職状況調査(4月1日現在) |
|---|---|
| 調査対象 | 短大・専門,大学,その他 |
| 公表日 | 2025年5月23日 |
調査概要(AIにより要約)
文部科学省が実施する「大学、短期大学、高等専門学校及び専修学校卒業予定者の就職内定状況等調査」は、学生の就職内定状況を把握し、就職支援の参考資料を提供する目的で行われています。
この調査は1996年から開始され、国公私立の各種教育機関を対象に四半期ごとに実施されます。
主に学生の性別、専攻、就職希望の有無、内定を得た時期などのデータが収集されます。
調査は、各学校に調査票を配布し、記入後に回収する方法で行われます。
詳細は文部科学省の公式ページをご覧ください。
この調査は1996年から開始され、国公私立の各種教育機関を対象に四半期ごとに実施されます。
主に学生の性別、専攻、就職希望の有無、内定を得た時期などのデータが収集されます。
調査は、各学校に調査票を配布し、記入後に回収する方法で行われます。
詳細は文部科学省の公式ページをご覧ください。
調査概要参考URL
https://www.mext.go.jp/b_menu/toukei/chousa01/naitei/gaiyou/1267697.htm調査結果(AIにより要約)
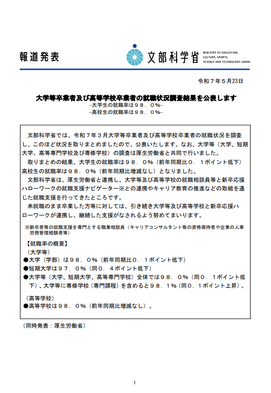
文部科学省と厚生労働省は、令和6年度に大学、短期大学、高等専門学校、専修学校(専門課程)を卒業した学生の就職状況を、令和7年4月1日現在で取りまとめ、公表しました。
調査対象は、国立・公立・私立の大学、短期大学、高等専門学校、および専修学校(専門課程)で、抽出された計112校(大学62校、短大20校、高専10校、専修学校20校)の卒業予定者6,250人です。
大学は国立21校、公立3校、私立38校を対象にしています。
調査結果は、10月1日から4月1日まで4回集計され、今回公表されたのは最終の4月1日現在の数値です。
全体の就職率:
大学等(大学、短期大学、高等専門学校)全体の就職率は98.0%で、前年同期比0.1ポイント低下しました。
専修学校(専門課程)を含めた場合の全体就職率は98.1%で、前年同期比0.1ポイント上昇しました。
学校種別の状況:
・大学(学部)の就職率は98.0%(前年同期比0.1ポイント低下)。
・国公立大学:97.6%(同0.9ポイント低下)。
・私立大学:98.1%(同0.2ポイント上昇、調査開始以降、過去最高)。
・短期大学は97.0%(同0.4ポイント低下)。
・高等専門学校は99.6%(同0.4ポイント低下)。
・専修学校(専門課程)は99.2%(同1.7ポイント上昇、過去最高)。
男女別の就職率(大学):
・男子:97.6%(前年同期比0.3ポイント低下)。
・女子:98.5%(同0.2ポイント上昇)。
国公立大学では男子96.9%、女子98.3%、私立大学では男子97.7%、女子98.6%となっています。
文系・理系別の状況(大学):
大学では、文理別で次のような結果となっています。
・文系:98.2%(前年同期比0.3ポイント上昇)。
・理系:97.3%(同1.5ポイント低下)。
地域別の状況(大学):
大学の地域別就職率は、関東地区が最も高く98.7%(前年同期比0.6ポイント上昇)でした。
他の地域についても、各地域の詳細は調査結果に示されています。
推移:
大学生の就職率は平成22年度以降おおむね上昇傾向を示し、令和2年度以降は97%以上を維持しています。
今回の結果でも高水準が続いています。
短期大学、高等専門学校、専修学校についても同様に高い水準で安定しています。
教員向けの留意点:
今回の結果から、大学・短大・高専・専修学校を通じて就職率は高い水準にありますが、文系と理系、男女、地域間で若干の差が見られます。
進路指導においては、これらの実態を把握し、生徒や学生への情報提供に役立てることが重要です。
また、専修学校や高専の就職率は特に高く、専門職志向の進路選択支援において参考となるデータです。
調査対象は、国立・公立・私立の大学、短期大学、高等専門学校、および専修学校(専門課程)で、抽出された計112校(大学62校、短大20校、高専10校、専修学校20校)の卒業予定者6,250人です。
大学は国立21校、公立3校、私立38校を対象にしています。
調査結果は、10月1日から4月1日まで4回集計され、今回公表されたのは最終の4月1日現在の数値です。
全体の就職率:
大学等(大学、短期大学、高等専門学校)全体の就職率は98.0%で、前年同期比0.1ポイント低下しました。
専修学校(専門課程)を含めた場合の全体就職率は98.1%で、前年同期比0.1ポイント上昇しました。
学校種別の状況:
・大学(学部)の就職率は98.0%(前年同期比0.1ポイント低下)。
・国公立大学:97.6%(同0.9ポイント低下)。
・私立大学:98.1%(同0.2ポイント上昇、調査開始以降、過去最高)。
・短期大学は97.0%(同0.4ポイント低下)。
・高等専門学校は99.6%(同0.4ポイント低下)。
・専修学校(専門課程)は99.2%(同1.7ポイント上昇、過去最高)。
男女別の就職率(大学):
・男子:97.6%(前年同期比0.3ポイント低下)。
・女子:98.5%(同0.2ポイント上昇)。
国公立大学では男子96.9%、女子98.3%、私立大学では男子97.7%、女子98.6%となっています。
文系・理系別の状況(大学):
大学では、文理別で次のような結果となっています。
・文系:98.2%(前年同期比0.3ポイント上昇)。
・理系:97.3%(同1.5ポイント低下)。
地域別の状況(大学):
大学の地域別就職率は、関東地区が最も高く98.7%(前年同期比0.6ポイント上昇)でした。
他の地域についても、各地域の詳細は調査結果に示されています。
推移:
大学生の就職率は平成22年度以降おおむね上昇傾向を示し、令和2年度以降は97%以上を維持しています。
今回の結果でも高水準が続いています。
短期大学、高等専門学校、専修学校についても同様に高い水準で安定しています。
教員向けの留意点:
今回の結果から、大学・短大・高専・専修学校を通じて就職率は高い水準にありますが、文系と理系、男女、地域間で若干の差が見られます。
進路指導においては、これらの実態を把握し、生徒や学生への情報提供に役立てることが重要です。
また、専修学校や高専の就職率は特に高く、専門職志向の進路選択支援において参考となるデータです。
調査結果参考URL
https://www.mext.go.jp/b_menu/toukei/chousa01/naitei/kekka/k_detail/1422624_00022.htm短大・専門,大学,その他
キャリア教育 , 地域別就職率 , 大学卒業者 , 就職率 , 文理別就職率 , 文部科学省調査 , 男女別就職率 , 高等教育